你有听过Reits吗?听过但却完全没有概念?即使没听过也没关系,今天小编会和你分享究竟 什么是Reits ,更重要的是你可以如何以低资本,入场投资房地产?
Reits投资指南

刚开始工作,薪水赚得不多的你,想踏足房地产投资却拿不出一大笔房屋首期款?那么房地产信托投资基金 (Reits)绝对是你目前的最佳投资选择。
低风险、低资本、稳定回报

大家或许对Reits的理解不足,到底什么是Reits?实际上,它是一家拥有和管理房地产的公司,也可称为房地产股票,透过信托基金里的资金来管理各种类型的物业,如酒店、购物商场、办公楼、公寓、工厂及医疗中心等,碰触范围十分广泛。
假设你我是以投资者/散户身份开始,将钱投资在Reits基金里,代表我们已购买,并持有该公司的股权。在赚取租金收益后,以分配形式来派发股息/利润给投资者,也就是你。
为什么选择买Reits,而不是其他类型的股票?

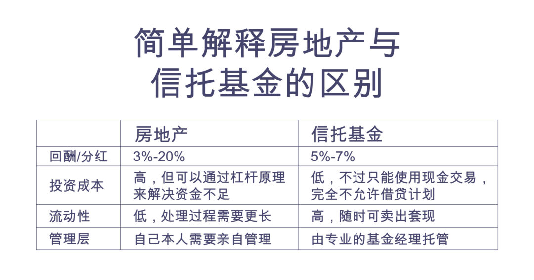
- 低风险:由专业基金经理来负责管理。
- 投资组合:通过Reits将资金分别投放于不同类型的物业上,进行分散投资,减低投资风险。
- 低成本:不需要投放太多的资金即可入场,当然,如果想要得到更高的回报率,投入的资金也相对地增加。
- 稳定回报:目前马来西亚Reits的回报率每年平均处于5-7%之间。
- 豁免税收:拥有豁免产业盈利税的优势。
- 股息利润:高达90%的利润归纳于股息率,也就是投资方。
- 流动性高:随时可将手中的股份卖出,即时套取现金。
- 低入门槛: 比起房地产及其他股票类型,Reits的投资成本确实来得低。
您也可能喜欢这些文章:
简单解释房地产与信托基金的区别

如何选择值得购买的Reits? 有哪些标准或条件?

目前马来西亚大约有16-18个Reits基金,而Reits是房地产与股票的结合,所以应该以该Reits本身所拥有的物业地点、管理层团队、分析之前的买卖记录、股息高或低作为投资条件。
总结来说,想要投资房地产,但拥有的本钱不多,不妨考虑投资Reits喔!
IQI团队的强势在于帮助首购族、投资者成功购买产业,成功率更高达99%!你会是下一个升级当屋主的那个他吗?无论你想寻找哪一个地区的产业,IQI团队都能够根据你的预算和需求,为你提供合适的楼盘选择。必要时,还能为你解决懊恼的贷款问题!
填上以下基本资料,平、靓、正的笋盘详情马上为您送上,还能帮您免费进行详细分析!
